Developer Guide
- Acknowledgements
- Setting up, getting started
- Design
- Implementation
- Documentation, logging, testing, configuration, dev-ops
- Appendix: Requirements
- Appendix: Instructions for manual testing
Acknowledgements
- {list here sources of all reused/adapted ideas, code, documentation, and third-party libraries – include links to the original source as well}
Setting up, getting started
Refer to the guide Setting up and getting started.
Design

.puml
files used to create diagrams are in this document docs/diagrams
folder. Refer to the PlantUML Tutorial at se-edu/guides to learn how to create and edit diagrams.
Architecture
The Architecture Diagram given above explains the high-level design of the App.
Given below is a quick overview of main components and how they interact with each other.
Main components of the architecture
Main
(consisting of classes Main
and MainApp
) is in charge of the app launch and shut down.
- At app launch, it initializes the other components in the correct sequence, and connects them up with each other.
- At shut down, it shuts down the other components and invokes cleanup methods where necessary.
The bulk of the app’s work is done by the following four components:
-
UI
: The UI of the App. -
Logic
: The command executor. -
Model
: Holds the data of the App in memory. -
Storage
: Reads data from, and writes data to, the hard disk.
Commons
represents a collection of classes used by multiple other components.
How the architecture components interact with each other
The Sequence Diagram below shows how the components interact with each other for the scenario where the user issues the command delete 1
.
Each of the four main components (also shown in the diagram above),
- defines its API in an
interface
with the same name as the Component. - implements its functionality using a concrete
{Component Name}Manager
class (which follows the corresponding APIinterface
mentioned in the previous point.
For example, the Logic
component defines its API in the Logic.java
interface and implements its functionality using the LogicManager.java
class which follows the Logic
interface. Other components interact with a given component through its interface rather than the concrete class (reason: to prevent outside component’s being coupled to the implementation of a component), as illustrated in the (partial) class diagram below.
The sections below give more details of each component.
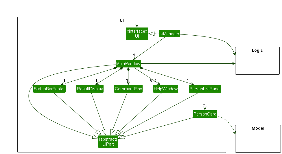
UI component
The API of this component is specified in Ui.java
The UI consists of a MainWindow
that is made up of parts e.g.CommandBox
, ResultDisplay
, PersonListPanel
, StatusBarFooter
etc. All these, including the MainWindow
, inherit from the abstract UiPart
class which captures the commonalities between classes that represent parts of the visible GUI.
The UI
component uses the JavaFx UI framework. The layout of these UI parts are defined in matching .fxml
files that are in the src/main/resources/view
folder. For example, the layout of the MainWindow
is specified in MainWindow.fxml
The UI
component,
- executes user commands using the
Logic
component. - listens for changes to
Model
data so that the UI can be updated with the modified data. - keeps a reference to the
Logic
component, because theUI
relies on theLogic
to execute commands. - depends on some classes in the
Model
component, as it displaysPerson
object residing in theModel
.
Logic component
API : Logic.java
Here’s a (partial) class diagram of the Logic
component:
The sequence diagram below illustrates the interactions within the Logic
component, taking execute("delete 1")
API call as an example.

DeleteCommandParser
should end at the destroy marker (X) but due to a limitation of PlantUML, the lifeline continues till the end of diagram.
How the Logic
component works:
- When
Logic
is called upon to execute a command, it is passed to anAddressBookParser
object which in turn creates a parser that matches the command (e.g.,DeleteCommandParser
) and uses it to parse the command. - This results in a
Command
object (more precisely, an object of one of its subclasses e.g.,DeleteCommand
) which is executed by theLogicManager
. - The command can communicate with the
Model
when it is executed (e.g. to delete a person).
Note that although this is shown as a single step in the diagram above (for simplicity), in the code it can take several interactions (between the command object and theModel
) to achieve. - The result of the command execution is encapsulated as a
CommandResult
object which is returned back fromLogic
.
Here are the other classes in Logic
(omitted from the class diagram above) that are used for parsing a user command:
How the parsing works:
- When called upon to parse a user command, the
AddressBookParser
class creates anXYZCommandParser
(XYZ
is a placeholder for the specific command name e.g.,AddCommandParser
) which uses the other classes shown above to parse the user command and create aXYZCommand
object (e.g.,AddCommand
) which theAddressBookParser
returns back as aCommand
object. - All
XYZCommandParser
classes (e.g.,AddCommandParser
,DeleteCommandParser
, …) inherit from theParser
interface so that they can be treated similarly where possible e.g, during testing.
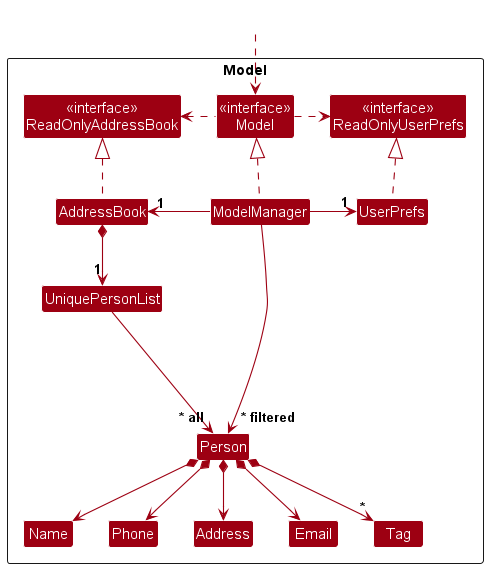
Model component
API : Model.java
The Model
component,
- stores the address book data i.e., all
Person
objects (which are contained in aUniquePersonList
object). - stores the currently ‘selected’
Person
objects (e.g., results of a search query) as a separate filtered list which is exposed to outsiders as an unmodifiableObservableList<Person>
that can be ‘observed’ e.g. the UI can be bound to this list so that the UI automatically updates when the data in the list change. - stores a
UserPref
object that represents the user’s preferences. This is exposed to the outside as aReadOnlyUserPref
objects. - does not depend on any of the other three components (as the
Model
represents data entities of the domain, they should make sense on their own without depending on other components)

Tag
list in the AddressBook
, which Person
references. This allows AddressBook
to only require one Tag
object per unique tag, instead of each Person
needing their own Tag
objects.
Storage component
API : Storage.java
The Storage
component,
- can save both address book data and user preference data in JSON format, and read them back into corresponding objects.
- inherits from both
AddressBookStorage
andUserPrefStorage
, which means it can be treated as either one (if only the functionality of only one is needed). - depends on some classes in the
Model
component (because theStorage
component’s job is to save/retrieve objects that belong to theModel
)
Common classes
Classes used by multiple components are in the seedu.address.commons
package.
Implementation
This section describes some noteworthy details on how certain features are implemented.
[Proposed] Undo/redo feature
Proposed Implementation
The proposed undo/redo mechanism is facilitated by VersionedAddressBook
. It extends AddressBook
with an undo/redo history, stored internally as an addressBookStateList
and currentStatePointer
. Additionally, it implements the following operations:
-
VersionedAddressBook#commit()
— Saves the current address book state in its history. -
VersionedAddressBook#undo()
— Restores the previous address book state from its history. -
VersionedAddressBook#redo()
— Restores a previously undone address book state from its history.
These operations are exposed in the Model
interface as Model#commitAddressBook()
, Model#undoAddressBook()
and Model#redoAddressBook()
respectively.
Given below is an example usage scenario and how the undo/redo mechanism behaves at each step.
Step 1. The user launches the application for the first time. The VersionedAddressBook
will be initialized with the initial address book state, and the currentStatePointer
pointing to that single address book state.
Step 2. The user executes delete 5
command to delete the 5th person in the address book. The delete
command calls Model#commitAddressBook()
, causing the modified state of the address book after the delete 5
command executes to be saved in the addressBookStateList
, and the currentStatePointer
is shifted to the newly inserted address book state.
Step 3. The user executes add n/David …
to add a new person. The add
command also calls Model#commitAddressBook()
, causing another modified address book state to be saved into the addressBookStateList
.

Model#commitAddressBook()
, so the address book state will not be saved into the addressBookStateList
.
Step 4. The user now decides that adding the person was a mistake, and decides to undo that action by executing the undo
command. The undo
command will call Model#undoAddressBook()
, which will shift the currentStatePointer
once to the left, pointing it to the previous address book state, and restores the address book to that state.

currentStatePointer
is at index 0, pointing to the initial AddressBook state, then there are no previous AddressBook states to restore. The undo
command uses Model#canUndoAddressBook()
to check if this is the case. If so, it will return an error to the user rather
than attempting to perform the undo.
The following sequence diagram shows how an undo operation goes through the Logic
component:

UndoCommand
should end at the destroy marker (X) but due to a limitation of PlantUML, the lifeline reaches the end of diagram.
Similarly, how an undo operation goes through the Model
component is shown below:
The redo
command does the opposite — it calls Model#redoAddressBook()
, which shifts the currentStatePointer
once to the right, pointing to the previously undone state, and restores the address book to that state.

currentStatePointer
is at index addressBookStateList.size() - 1
, pointing to the latest address book state, then there are no undone AddressBook states to restore. The redo
command uses Model#canRedoAddressBook()
to check if this is the case. If so, it will return an error to the user rather than attempting to perform the redo.
Step 5. The user then decides to execute the command list
. Commands that do not modify the address book, such as list
, will usually not call Model#commitAddressBook()
, Model#undoAddressBook()
or Model#redoAddressBook()
. Thus, the addressBookStateList
remains unchanged.
Step 6. The user executes clear
, which calls Model#commitAddressBook()
. Since the currentStatePointer
is not pointing at the end of the addressBookStateList
, all address book states after the currentStatePointer
will be purged. Reason: It no longer makes sense to redo the add n/David …
command. This is the behavior that most modern desktop applications follow.
The following activity diagram summarizes what happens when a user executes a new command:
Design considerations:
Aspect: How undo & redo executes:
-
Alternative 1 (current choice): Saves the entire address book.
- Pros: Easy to implement.
- Cons: May have performance issues in terms of memory usage.
-
Alternative 2: Individual command knows how to undo/redo by
itself.
- Pros: Will use less memory (e.g. for
delete
, just save the person being deleted). - Cons: We must ensure that the implementation of each individual command are correct.
- Pros: Will use less memory (e.g. for
{more aspects and alternatives to be added}
[Proposed] Data archiving
{Explain here how the data archiving feature will be implemented}
Documentation, logging, testing, configuration, dev-ops
Appendix: Requirements
Product scope
Target user profile:
- MA1521 tutors/lecturers
- has a need to manage a significant number of student contacts
- prefer desktop apps over other types
- can type fast
- prefers typing to mouse interactions
- is reasonably comfortable using CLI apps
Value proposition: Provides Teaching Assistants with a streamlined, CLI-based management tool that gives them quick and organized access to their assigned students, including profile details, and performance records. TAs can record marks, manage assignments and track attendance without leaving the CLI environment, thus saving time and reducing friction.
User stories
Priorities: High (must have) - * * *
, Medium (nice to have) - * *
, Low (unlikely to have) - *
Priority | As a … | I want to … | So that I can … |
---|---|---|---|
* * * |
MA1521 TA using the app for the first time | view the list of available basic commands and their general purpose | start exploring the app’s functionalities |
* * * |
MA1521 TA | assign student grades for assignments and exams | keep track of the student grades |
* * * |
MA1521 TA | view each student’s specific credentials | verify their identity and manage group assignments |
* * * |
MA1521 TA | create student profiles | add students to my tutorial |
* * * |
MA1521 TA | delete student profiles | remove students from my tutorial |
* * |
MA1521 TA | find a specific student’s contact details from their name only | save time instead of searching students in my tutorial group one-by-one |
* * |
MA1521 TA | mark the attendance of my students | calculate the students attendance score |
* * |
MA1521 TA | view the students I have in each of the multiple classes I conduct | find out who are in each of my tutorial groups |
* * |
MA1521 TA | view a single students performance across assignments and attendance | track their progress over time |
* * |
MA1521 TA using the app for the first time | tag students to their tutorial groups | differentiate between my different tutorial groups |
* * |
MA1521 TA | update student profile | edit the records of my students |
* * |
MA1521 TA using the app for the first time | see how I use a specific command (arguments, format, etc.) | use a command properly |
* |
MA1521 TA | get all my students’ emails/phone numbers to my clipboard in one command | instantly paste said details into another application (e.g. email) |
* |
MA1521 TA | sort the list of students I have based on alphabetical order | obtain specific orderings for admin tasks |
* |
MA1521 TA | sort the list of students I have based on overall marks | identify a general grade trend as well as students I need to assist more during teaching |
* |
New MA1521 TA | have convenient access to the contact of my Professors | be able to contact and ask them for guidance / support |
* |
Concerned MA1521 TA | generate a table or graphical summary of the student performance across the whole module | identify trends and intervene early when needed |
* |
Hardworking MA1521 TA | filter students by performance band | tailor my teaching strategies to specific cohorts |
* |
MA1521 TA | view a summary of grades for an assignment | find out the overall performance of my class |
* |
CLI Experienced MA1521 TA | import previous student data (csv, etc.) into this new application | seamlessly continue my workflow without excessive data reformatting |
* |
Intermediate MA1521 TA user | add pictures / notes about my students | remember them better and add remarks about them |
* |
Lazy Experienced CLI user MA1521 TA | customize commands and create shortcuts | access frequent tasks more easily and save time |
* |
Aesthetically oriented MA1521 TA | change from light / dark mode | customize the appearance to my preference |
* |
Aesthetically oriented MA1521 TA | change colour theme | customize the appearance |
* |
Impatient MA1521 TA | command responses to appear within 1 second | work quickly and efficiently |
* |
forgetful MA1521 TA | see the schedule and venues of my classes at a glance | be punctual for my classes |
* |
forgetful MA1521 TA | set reminders for upcoming classes | be notified of my classes and not miss them |
* |
MA1521 TA using the app for the first time | allow the long commands to be broken into multiple parts | be more familiarized with the commands |
* |
Markdown-savvy MA1521 TA | write and render Markdown in each student’s note section | display headings, todos, lists, etc. in a nicely formatted manner |
* |
MA1521 TA using the app for the first time | see if my command is wrong without clearing out the command if i typed it wrongly | edit my command instead of retyping it |
* |
MA1521 TA user either new or experienced | see a preview of the command before executing the command | edit the command if the information is wrong |
* |
TA who likes using CLI | press up/down arrow to traverse through sent command history | easily repeat similar commands without copying and pasting every single time |
Use cases
(For all use cases below, the System is the CalcConnect
and the Actor is the MA1521 TA
, unless specified otherwise)
Use case: UC01 - Get Help
MSS:
- TA requests a list of all commands.
-
CalcConnect displays all commands able to be used by the user.
Use case ends.
Use case: UC02 - Add Student
MSS:
- TA requests to add a student.
- CalcConnect adds the student.
-
CalcConnect displays the updated student list.
Use case ends.
Extensions:
-
1a. The typed command is invalid.
-
1a1. CalcConnect shows an appropriate error message and the correct format.
Use case ends.
-
Use case: UC03 - Delete Student
MSS:
- TA requests to list students.
- CalcConnect shows a list of students.
- TA requests to delete a specific student in the list.
- CalcConnect deletes the student.
-
CalcConnect displays the updated student list.
Use case ends.
Extensions:
-
2a. The student list is empty.
-
2a1. CalcConnect alerts the user that the student list is empty.
Use case ends.
-
-
3a. The given student index is invalid.
-
3a1. CalcConnect shows an error message.
Use case resumes at step 2.
-
Use case: UC04 - Assign Grade to Student
MSS:
- TA requests to assign a grade for an assessment for a student.
-
CalcConnect sets the grade for the assessment to the student.
Use case ends.
Extensions:
-
1a. The student list is empty.
-
1a1. CalcConnect shows an error message.
Use case ends.
-
-
1b. The given index, grade or assessment name is invalid.
-
1b1. CalcConnect shows an appropriate error message.
Use case resumes at step 1.
-
Use case: UC05 - View Student Credentials
MSS:
- TA requests to view credentials of a student.
-
CalcConnect displays the credentials of the student.
Use case ends.
Extensions:
-
1a. The student list is empty.
-
1a1. CalcConnect shows an error message.
Use case ends.
-
Use case: UC06 - Exit Application
MSS:
- TA requests to exit the application.
-
CalcConnect stops execution and closes.
Use case ends.
Use case: UC07 - Assign Tutorial Group to Student
MSS:
- TA requests to assign a tutorial group to a student.
- CalcConnect assigns the tutorial group to the student.
-
CalcConnect displays the updated student list.
Use case ends.
Extensions:
-
1a. The student list is empty.
-
1a1. CalcConnect shows an error message.
Use case ends.
-
-
1b. The given index or tutorial group name is invalid.
-
1b1. CalcConnect shows an error message.
Use case resumes at step 1.
-
Use case: UC08 - View all students in a Tutorial Group
MSS:
- TA requests to view all students in a particular tutorial group.
-
CalcConnect lists out all the students in the tutorial group.
Use case ends.
Extensions:
-
1a. The given tutorial group name is invalid.
-
1a1. CalcConnect shows an error message.
Use case resumes at step 1.
-
-
1b. The tutorial group has no students.
-
1b1. CalcConnect alerts the user that the tutorial group is empty.
Use case ends.
-
Use case: UC09 - Mark Attendance
MSS:
- TA view all students in a tutorial group (UC08).
- TA marks attendance of the students present.
-
CalcConnect shows all the students present and absent in the tutorial group.
Use case ends.
Extensions:
-
2a. The tutorial group has no students.
-
2a1. CalcConnect shows an error message.
Use case resumes at step 1.
-
-
2b. The given student index(es) is/are invalid.
-
2b1. CalcConnect shows an error message.
Use case resumes at step 2.
-
Use case: UC10 - Edit Student Credentials
MSS:
- TA requests to edit a student’s credentials.
- CalcConnect updates the student’s credentials.
-
CalcConnect shows the updated student list.
Use case ends.
Extensions:
-
1a. The given student index is invalid.
-
1a1. CalcConnect shows an error message.
Use case resumes at step 1.
-
Non-Functional Requirements
- The software should work on any mainstream OS platforms (Constraint-Platform-Independent).
- The software should work on a computer that has version
17
of Java (Constraint-Java-Version). - The software should work without requiring an installer (Constraint-Portable).
- The software should not depend on your own remote server (Constraint-No-Remote-Server).
- The GUI should be usable (i.e., all functions can be used even if the user experience is not optimal) for, 1. resolutions 1280x720 and higher, and, 2. for screen scales 150% (Constraint-Screen-Resolution).
- The software should be able to be packaged into a single JAR file (Constraint-Single-File).
- The data should be stored locally and should be in a human editable text file (Constraint-Human-Editable-File).
- The file size of the product should not exceed 100MB (Constraint-File-Size).
- Should be able to hold up to 1000 persons without a noticeable sluggishness in performance for typical usage.
- A user with above average typing speed for regular English text (i.e. not code, not system admin commands) should be able to accomplish most of the tasks faster using commands than using the mouse.
- The system should respond within two seconds for common operations such as querying, finding or sorting a large number of students (potentially hundreds).
- The system should be usable by a novice who has never been a Teaching Assistant before.
Glossary
- Mainstream OS: Windows, Linux, Unix, MacOS
- MA1521: Calculus for Computing course, containing typically hundreds of Y1 NUS students
- TA / Tutor: A teaching assistant who conducts tutorials for MA1521
- Professor: A professor who teaches MA1521, and oversees the tutors and the course management
- Student: A student who is enrolled in MA1521, and attends tutorials conducted by tutors
- Assignment: A piece of coursework that students need to submit for grading
- Attendance: The state of being present in a certain tutorial session
- Student Credentials: A student’s name, NUS student number, email address, tutorial group number, etc.
Appendix: Instructions for manual testing
Given below are instructions to test the app manually.

Launch and shutdown
-
Initial launch
-
Download the jar file and copy into an empty folder
-
Double-click the jar file Expected: Shows the GUI with a set of sample contacts. The window size may not be optimum.
-
-
Saving window preferences
-
Resize the window to an optimum size. Move the window to a different location. Close the window.
-
Re-launch the app by double-clicking the jar file.
Expected: The most recent window size and location is retained.
-
-
{ more test cases … }
Deleting a person
-
Deleting a person while all persons are being shown
-
Prerequisites: List all persons using the
list
command. Multiple persons in the list. -
Test case:
delete 1
Expected: First contact is deleted from the list. Details of the deleted contact shown in the status message. Timestamp in the status bar is updated. -
Test case:
delete 0
Expected: No person is deleted. Error details shown in the status message. Status bar remains the same. -
Other incorrect delete commands to try:
delete
,delete x
,...
(where x is larger than the list size)
Expected: Similar to previous.
-
-
{ more test cases … }
Saving data
-
Dealing with missing/corrupted data files
- {explain how to simulate a missing/corrupted file, and the expected behavior}
-
{ more test cases … }